퇴사를 앞두고 있거나 이미 퇴사했다면 가장 먼저 떠올리게 되는 제도가 바로 실업급여다.
하지만 실제로는 신청 순서를 정확히 알지 못해 지급이 늦어지거나, 서류 누락으로 다시 절차를 밟는 경우도 적지 않다.
이 글에서는 실업급여 신청방법을 처음부터 끝까지,
2026년 기준에 맞춰 실제 신청 흐름 그대로 정리해본다.
처음 신청하는 사람도 그대로 따라 할 수 있도록 설명하는 데 초점을 맞췄다.
실업급여 신청 자격 핵심 정리
실업급여를 신청하려면 아래 조건을 모두 만족해야 한다.
- 최근 18개월 중 고용보험 가입 기간 180일 이상
- 권고사직, 계약만료 등 비자발적 퇴사
- 즉시 근로가 가능한 상태
- 재취업을 위한 구직활동 가능
자발적 퇴사의 경우 원칙적으로 수급이 어렵지만,
구체적인 인정 기준은 공식 안내를 기준으로 판단해야 한다.
실업급여 자격 판단은 개인 상황에 따라 달라질 수 있다.
가장 정확한 기준은 정부 공식 안내를 통해 확인하는 것이 좋다.
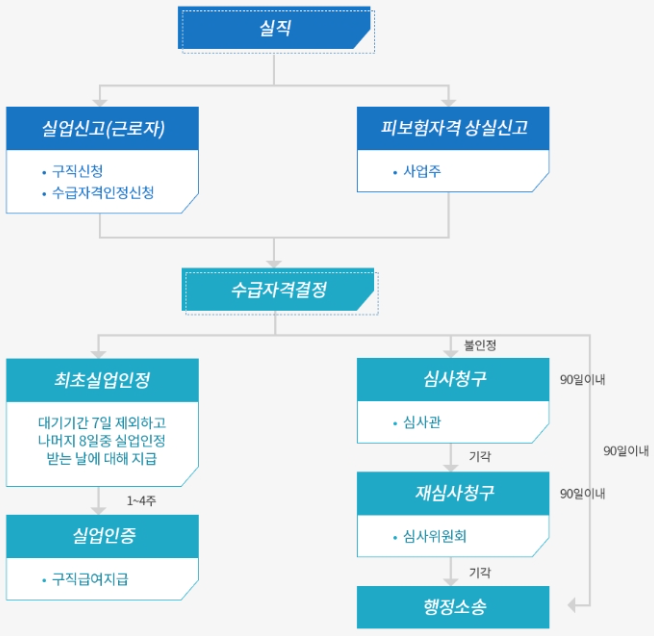
실업급여 신청방법 단계별 정리
실업급여는 반드시 정해진 순서대로 신청해야 한다.
순서를 지키지 않으면 접수가 반려되거나 지급이 지연될 수 있다.
① 퇴사 후 회사 처리 확인
퇴사 후 회사가 아래 두 가지를 처리해야 한다.
- 이직확인서 제출
- 고용보험 상실 신고
이 단계가 완료되지 않으면 개인이 아무리 준비해도 실업급여 신청은 진행되지 않는다.
퇴사 후 1~2주 내 처리 여부를 꼭 확인하는 것이 좋다.
② 구직신청 진행
실업급여 신청의 출발점은 구직신청이다.

이력서를 등록하고 구직 상태로 전환해야 하며,
이 단계가 완료되어야 수급자격 신청이 가능하다.
구직신청은 반드시 공식 취업 포털을 통해서만 인정된다.
고용24
나만의 고용서비스, 고용24
www.work24.go.kr
③ 수급자격 신청 및 온라인 교육
구직신청이 완료되면 다음 단계로 넘어간다.
- 고용보험 홈페이지에서 수급자격 신청
- 온라인 교육 이수(필수)
온라인 교육을 이수하지 않으면 신청이 완료되지 않으므로
중간에 놓치지 않도록 주의해야 한다.
④ 고용센터 방문 또는 비대면 인정
최초 1회는 고용센터 방문 또는 화상 상담을 통해
수급자격 인정 절차가 진행된다.
- 신분증 지참
- 구직활동 계획 확인
이 절차가 끝나면 실업급여 지급이 시작된다.
실업급여 지급 시기와 금액
▶ 지급 시기
- 수급자격 인정 후 대기기간 7일
- 이후 실업인정일 기준으로 지급
▶ 지급 금액
- 퇴직 전 평균임금의 약 60%
- 상한액·하한액 적용
실업급여 신청, 교육 이수, 지급 내역 확인은
모두 고용보험 공식 사이트에서 진행된다.
실업급여란 무엇인가
실업급여는 고용보험에 가입한 근로자가 본인의 의사와 무관하게 퇴사했을 경우,
재취업을 준비하는 기간 동안 기본적인 생활 안정을 지원하기 위해 지급되는 급여다.
중요한 점은, 퇴사했다고 해서 자동으로 지급되는 제도가 아니라는 것이다.
반드시 정해진 신청 절차를 거치고, 구직활동 요건을 충족해야 수급이 가능하다.

실업급여 수급 중 주의사항
실업급여는 구직활동을 전제로 지급된다.
- 정해진 횟수의 구직활동 필수
- 아르바이트·단기 근로 발생 시 반드시 신고
- 허위 구직활동 적발 시 지급 중단 및 환수
특히 소득 발생을 신고하지 않는 경우 불이익이 발생할 수 있으므로 주의해야 한다.

마무리 정리
실업급여 신청방법은 복잡해 보이지만,
공식 절차만 정확히 따르면 누구나 신청할 수 있는 제도다.
퇴사 후 12개월 이내에 반드시 신청해야 하며,
구직활동 요건을 성실히 이행하는 것이 가장 중요하다.
이 글을 기준으로 준비한다면
실업급여 신청 과정에서 크게 헤맬 일은 없을 것이다.
'경제' 카테고리의 다른 글
| 휴면예금 찾아줌 사이트 휴면자산 통합조회 (최신) (0) | 2026.01.07 |
|---|---|
| 주정차단속 문자알림 서비스 신청 방법 (0) | 2026.01.07 |
| 아파트 취득세 등록세 계산 빠른계산기 (0) | 2026.01.06 |
| 공인인증서 발급방법 3분정리 (0) | 2026.01.06 |
| 2026년 시니어일자리 정보사이트 신청자격 (0) | 2026.01.06 |